返回顶部
国家公办本科层次职业大学
国家示范性高等职业院校
国家优质专科高等职业院校
中国特色高水平高职学校
全国文明校园
选课系统
在线课程
学校地图
首页
学校概况
学校简介
学校章程
学校领导
学校校风
学校校训
学校VI
学校校歌
学校宣传片
机构设置
管理教辅科研部门
教学部门
招生就业
招生信息网
就业信息网
科技创新
科技处
南宁职业技术大学学报
科创平台
名师风采
教学名师
技能大师
最美辅导员
思政名师
合作交流
职教集团
产业学院
走进南职
数字校园
首页
学校概况
学校简介
学校章程
学校领导
学校校风
学校校训
学校VI
学校标志规范
学校标准字及组合规范
学校标准色规范
应用部分
学校校歌
学校宣传片
机构设置
管理教辅科研部门
党政办公室(党委统战部、法务处)
党委组织部
党委宣传部
党委教师工作部(教师发展中心)
党委学生工作部(党委武装部、学生工作处)
招生就业与校企合作处(校友会)
发展规划与质量管理处
教务处(社会培训处)
科技处
国际交流与合作处
人事处
财务处
审计处
后勤管理处(保卫处)
基建处
国有资产管理处
纪委办公室(监察室、党委巡察办公室)
工会(离退休人员工作处)
团委
数字校园运营中心
图书馆(档案馆)
创新创业学院
职业教育发展研究院
科技成果转化中心
轻合金材料技术与燃料电池研究院
低空经济产业研究院
人工智能产业研究院
广西南职资产经营有限公司
教学部门
人工智能学院
智能工程学院
智慧城市学院
绿色新技术学院
国际学院
数字经济学院
文化与旅游学院
艺术与传媒学院
马克思主义学院
通识教育学院
继续教育学院
招生就业
招生信息网
就业信息网
科技创新
科技处
南宁职业技术大学学报
科创平台
国家级平台
省部级平台
市厅级平台
名师风采
教学名师
技能大师
最美辅导员
思政名师
合作交流
职教集团
广西人工智能职业教育集团
广西民族技艺职业教育集团
广西餐饮职教集团
南宁职业教育集团
产业学院
南宁市智能制造产教联合体
ICT产业学院
广西信息通信行业产教融合共同体
宝德人工智能现代产业学院
李宁时尚产业学院
中国-东盟数字新文创产业学院
中国-东盟智慧物流产业学院
RCEP跨境电商产业学院
智慧财经产业学院
广西桂华智能制造产业学院
比亚迪产业学院
装配式建筑产业学院
走进南职
数字校园
选课系统
在线课程
学校地图
南职公告
当前位置:
首页
>>
南职公告
>> 正文
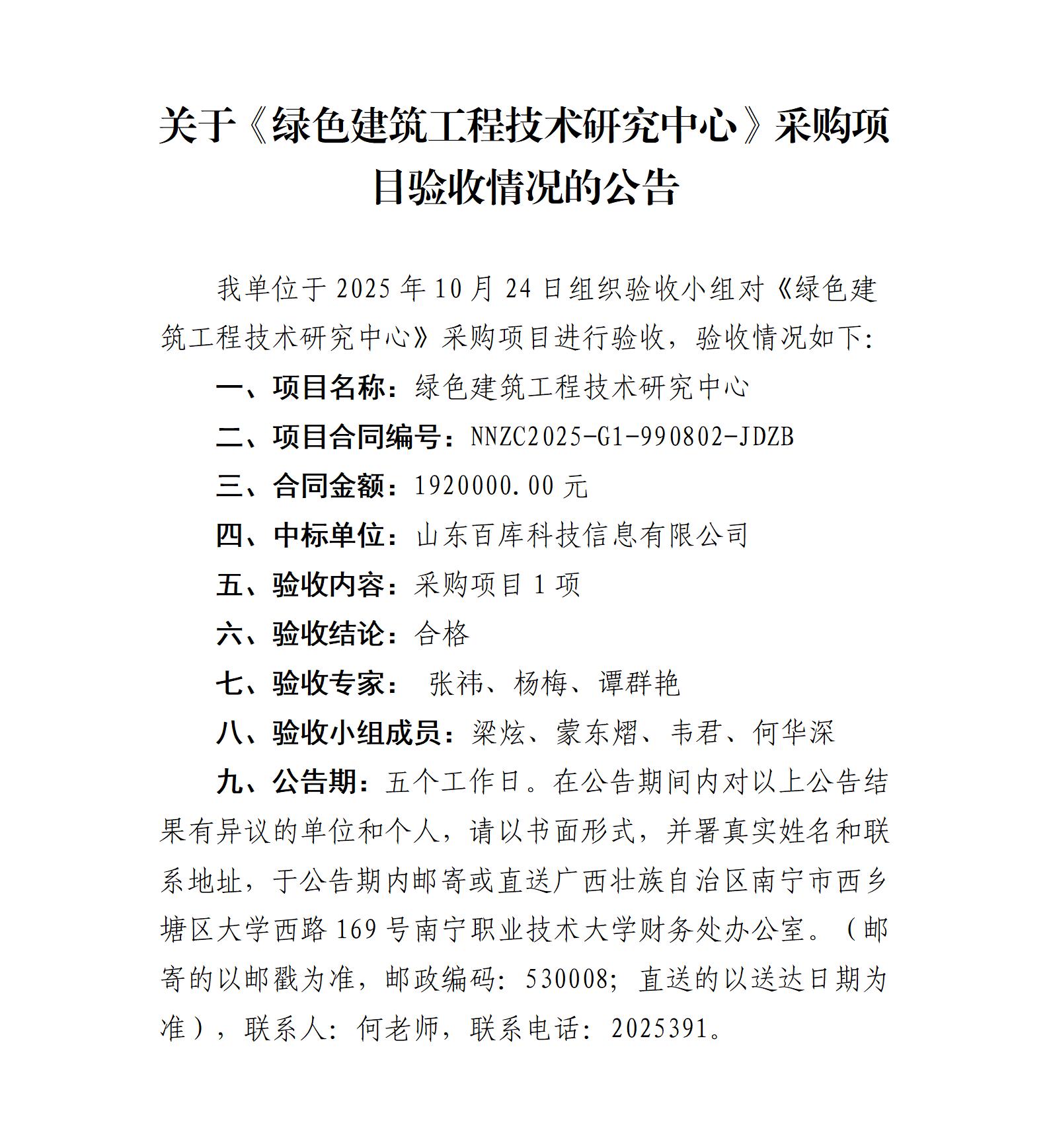
关于《绿色建筑工程技术研究中心》采购项目验收情况的公告
发布时间:2025-10-26
来源:
作者:
阅读:
A
A
A
上一条:
关于《南宁职业技术大学2025年新生军训服装》采购项目验收情况的公告
下一条:
南宁职业技术大学库室搬运及改造工程项目采购公告
返回列表
热点资讯
2025年南宁职业技术大学留学生招生简章
贵州经贸职业技术学院到校考察交流
挺膺担当砺青春 奋楫笃行向未来——南宁职业技术大学第二次学生代表大会顺利召开
咖啡为媒促融合 技能交流共发展——2025年邕台青年咖啡文化产业研学交流活动在我校成功举办
我校在第七届广西高校大学生“铭记抗战烽火 传承抗战精神”朗诵大赛决赛中获佳绩
越南高校代表团到访我校 共谋职业教育合作新发展
越南高校代表团到访我校 共谋职业教育合作新发展
AI趣味探索 数字赋能生活——我校举行全民数字素养与技能推广活动